2025-11-05
2025-11-05
2025-11-05
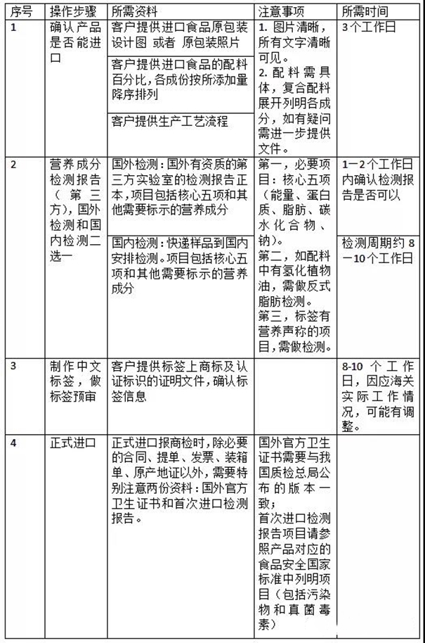
我國雖然是農業大國,但是乳制品也是比較短缺的但乳制品行業一直是我國市場發展的短板,那么從國外進口乳制品清關報關的流程手續是怎樣的呢?廣州臻力供應鏈擁有十多年的代理通關經驗,并且在全國有10家公司,可支持全國港口或者機場申報,進口乳制品清關手續以及流程圖如下所示,超仔細,有興趣的朋友可以看看。

廣州乳制品進口清關的流程手續是怎樣的呢?廣州臻力供應鏈擁有十多年的乳制品進口清關代理操作經驗,目前在廣州、深圳、上海、北京等多個城市都有公司,其中乳制品進口清關代理,我司代理通關過不少,如果您有乳制品如進口,可在線聯系我們了解。

廣州臻力進口報關作為廣東地區食品一般貿易進口最專業的報關報檢代理服務商,在食品進口報關方面,擁有出色的食品報關經驗與案例,為進口客戶提供專業的食品進口報關清關服務。
我司廣州等地方擁有專業的食品倉庫,商檢查檢倉庫,倉庫含設有普通艙,恒溫倉面積合計平方,我們的進口客戶可以選擇將食品貨物放在我們的食品倉庫,可以節省相關進口成本,我們能為客戶提供合適的倉儲,在倉儲環境上,我們的倉庫嚴格按照食品倉儲的條件來打造,特別是奶制產品類、飲料類、紅酒類,預包裝食品和食品原料能提供良好衛生倉儲環境!我司不僅提供倉儲服務,而且能為客戶提供運輸、中檢、貨物的分揀、中文標簽設計、張貼標簽、打包、配送等服務。為客戶提供一站式報關服務,讓客戶更安心,省事!
我司可代理提供一站式“乳制品進口清關”手續,從國外的代簽外貿合同以及付匯,提貨到國內的清關以及配送乳制品到客戶指定的倉庫等,都是可以提供服務的,我司經驗豐富,而且操作多年,資源也豐富,可為您提供省心省時省事的服務。
注明:本文圖片來源于網絡,如有侵權請聯系我們刪除。
預包裝食品進口清關關稅如何計算?本文詳細介紹預包裝食品進口清關的流程和細節,幫助客戶了解關稅的計算方法,順利完成進口業務。臻力,專業進口報關19年,全國10多家分公司,業務遍布全國多個港口,專業高效,
2025-11-30
本文詳細介紹白糖進口清關的流程和細節。通過了解這些信息,客戶可以更好地了解如何處理進口白糖的相關事宜,確保清關過程的順利進行。臻力,專業進口報關19年,全國10多家分公司,業務遍布全國多個港口,專業高
2025-11-30
印尼進口清關公司哪家好?印尼燕窩進口關稅多少?下面臻力為您解答。我司臻力,成立于2012年,是海關AEO高級認證報關行,在全國有10家分公司,分布在上海總部、廣州、深圳、武漢、寧波、昆山、北京、天津、
2025-11-30
塑料地板進口報關代理公司哪家好?塑料地板進口報關代理公司可一站式代理塑料地板報關,臻力今天給大家分享一下塑料地板進口報關所需資料以及塑料地板進口清關流程等。在進口塑料地板之前,我們要提前準備好塑料地板
2025-11-30
隨著國際貿易的不斷發展,越來越多的美國堅果進口到中國,尤其是通過上海港。了解上海港美國堅果的進口清關流程及注意事項對于相關企業和個人至關重要。本文詳細介紹上海港美國堅果進口清關的細節和實戰經驗,并總結
2025-11-30
在全球化的時代背景下,食品進口成為了各地消費者品嘗美食的重要途徑。然而,食品進口涉及到繁瑣的報關和清關手續,需要專業的代理公司提供全方位的服務。下面臻力將詳細介紹上海食品進口清關代理報關和寧波進口食品
2025-11-30
奶糖糖果進口清關代理是一個復雜的過程,涉及到多個環節和細節。本文詳細介紹奶糖糖果進口清關代理的流程和注意事項,幫助客戶了解整個過程,以便更好地進行進口貿易。臻力,專業進口報關19年,全國10多家分公司
2025-11-30
隨著國際貿易的不斷發展,糖果進口業務逐漸增多。本文詳細介紹糖果進口清關的流程和細節,幫助客戶了解如何順利完成糖果進口業務。臻力,專業進口報關19年,全國10多家分公司,業務遍布全國多個港口,專業高效,
2025-11-30

注明:本網站圖片來源于網絡,如有侵權請聯系我們刪除。